• Sections
  • Newsletters
  • Podcasts
  • Support TPM
  • Shop Merch
  • Site Info
  • About
  • Sections
  • Editors' Blog
  • News
  • Live Blog
  • Cafe
  • Muckraker
  • Morning Memo
  • Where Things Stand
  • The Weekender
  • The Franchise
  • Features
  • Support TPM
  • Memberships
  • The TPM Journalism Fund
  • Site Info
  • FAQ
  • Contact
  • Advertise
  • Terms
  • Privacy
  • Site Status
  • About
  • About TPM
  • Mission
  • Masthead
  • Financials
  • Careers
  • Pitch Us
Follow TPM
© 2026 TPM MEDIA LLC. ALL RIGHTS RESERVED.
Talking Points Memo Logo
Send Tips TPM 25th Anniversary Badge
Livewire - 2014
Iran Is Apparently Adopting Universal Health Care: RouhaniCare
By Dylan Scott
02.05.14 | 4:32 pm
GOP Rep. Says It’s ‘Immoral’ To Extend Long-term Jobless Benefits
By
02.05.14 | 4:40 pm
Look At What This Asteroid Did To Mars (PHOTO)
By Dylan Scott
02.05.14 | 5:06 pm
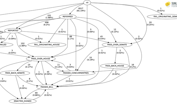
This Chart Of How Bills Become Law Could Leave You Cross-Eyed
By
02.05.14 | 5:31 pm
Rick Perry And Greg Abbott Plan To Skip Christie’s Fundraising Trip To Texas
By Hunter Walker
02.05.14 | 5:53 pm
‘Oh I Sure Do’: Romney Thinks Christie Is Telling The Truth
By
02.05.14 | 5:56 pm
Obama To Vulnerable Dems: I Won’t Be Offended If You Ask Me To Stay Away
By Catherine Thompson
02.06.14 | 6:54 am
GOP Rep: Even Jesus Couldn’t Control House Republicans
By Tom Kludt
02.06.14 | 6:57 am
Scott Brown Breaks Ties With Newsmax Over Email Dustup
By Catherine Thompson
02.06.14 | 7:24 am
The Maine GOP Attacked Sandra Fluke For Some Reason
By Tom Kludt
02.06.14 | 7:31 am
Next →

Browse by Year

200020012002200320042005200620072008200920102011201220132014201520162017201820192020202120222023202420252026All
Talking Points Memo
© 2026 TPM MEDIA LLC.
Masthead Contact Privacy Policy
  • About
  • Memberships
  • Careers
  • Advertise
  • Site Status
  • FAQ
  • Newsletters
  • Pitch Us
  • Terms of Use
  • CCPA Notice